20+ Đề thi Toán lớp 2 Chân trời sáng tạo Học kì 1 năm 2026 tải nhiều nhất
Với bộ 20+ Đề thi Học kì 1 Toán lớp 2 năm 2026 có đáp án theo cấu trúc mới được biên soạn bám sát nội dung sách Chân trời sáng tạo và sưu tầm từ đề thi Toán 2 của các trường Tiểu học trên cả nước. Hi vọng bộ đề thi này sẽ giúp học sinh ôn tập và đạt kết quả cao trong các bài thi Học kì 1 Toán 2.
20+ Đề thi Toán lớp 2 Chân trời sáng tạo Học kì 1 năm 2026 tải nhiều nhất
Chỉ từ 150k mua trọn bộ đề thi Cuối Học kì 1 Toán lớp 2 Chân trời sáng tạo theo cấu trúc mới bản word có lời giải chi tiết:
- B1: gửi phí vào tk:
1133836868- CT TNHH DAU TU VA DV GD VIETJACK - Ngân hàng MB (QR) - B2: Nhắn tin tới Zalo VietJack Official - nhấn vào đây để thông báo và nhận đề thi
Đề thi Học kì 1 Toán lớp 2 Chân trời sáng tạo (Giáo viên VietJack)
Phòng Giáo dục và Đào tạo .....
Đề thi Học kì 1 - Chân trời sáng tạo
năm 2025
Bài thi môn: Toán lớp 2
Thời gian làm bài: phút
(không kể thời gian phát đề)
(Đề số 1)
PHẦN 1. TRẮC NGHIỆM
Câu 1. Số liền sau của số tròn chục nhỏ nhất là:
A. 9
B. 10
C. 11
D. 12
Câu 2. Dãy số được viết theo thứ tự tăng dần là:
A. 91; 57; 58; 73; 24
B. 57; 58; 91; 73; 24
C. 57; 58; 24; 73; 91
D. 24; 57; 58; 73; 91
Câu 3. Quan sát hình sau:
Trong hộp có 4 quả bóng màu cam. Không nhìn vào hộp, Nam lấy 1 quả bóng từ bên trong chiếc hộp đó. Khả năng để Nam lấy được 1 quả bóng màu cam là:
A. Chắc chắn
B. Có thể
C. Không thể
Câu 4. Ngày 4 tháng 10 là ngày Chủ nhật. Sinh nhật Heo Xinh vào ngày 6 tháng 10. Hỏi sinh nhật Heo Xinh vào ngày thứ mấy?
A. Thứ hai
B. Thứ ba
C. Thứ tư
D. Thứ năm
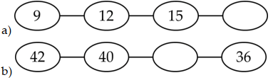
Câu 5. Điền số thích hợp vào ô trống.
Đáp án lần lượt của câu a và b là:
A. 18; 38
B. 20; 38
C. 38; 18
................................
................................
................................
................................
................................
................................
Phòng Giáo dục và Đào tạo .....
Đề thi Học kì 1 - Chân trời sáng tạo
năm 2025
Bài thi môn: Toán lớp 2
Thời gian làm bài: phút
(không kể thời gian phát đề)
(Đề số 1)
Phần 1: Khoanh tròn vào chữ cái trước câu trả lời đúng (4đ)
Câu 1:
a) Các số: 89, 98, 57, 16 được viết theo thứ tự từ bé đến lớn là
A. 89, 98, 57, 16 B. 98, 89, 57, 16 C. 16, 57, 89, 98 D. 16, 57, 98, 89
b) Số bé nhất có hai chữ số là:
A. 9 B. 10 C. 99 D. 100
c) 42 + 18 = ☐ - 36 = ☐
Số thích hợp điền vào ô trống lần lượt là:
A. 50 và 14 B. 60 và 24 C. 50 và 24 D. 60 và 34
Câu 2: Điền vào chỗ chấm:
a) 85kg + 15kg = ……
A. 100kg B. 100 C. 90kg D. 80kg
b) 64l – 18l = …..
A. 16 B. 56l C. 36l D. 46l
Câu 3: Hình vẽ bên có:
a) Số đoạn thẳng là:
A. 8 B. 7 C. 6 D. 5
b) 3 điểm thẳng hàng là:
A. điểm A, B, C B. điểm B, C, D C. điểm A, D, C D. điểm D, H, C
Câu 4: Một đàn gà có 52 con gà, trong đó có 38 con gà mái còn lại là gà trống. Hỏi đàn gà có bao nhiêu gà trống?
A. 90 B. 14 C. 24 D. 34
Phần 2: (6đ)
Câu 1: Đặt tính rồi tính:
|
56 + 7 ................. ................. ................. |
19 + 35 ................. ................. ................. |
61 – 24 ................. ................. ................. |
100 – 82 ................. ................. ................. |
Câu 2: Tìm y, biết:
18 + y = 34 62 – y = 21 + 6
…………………………………………………………………………………………………..
…………………………………………………………………………………………………..
…………………………………………………………………………………………………..
Câu 3: Lan cân nặng 36kg. Huệ cân nặng hơn Lan 5kg. Hỏi Huệ cân nặng bao nhiêu ki – lô – gam ?
Bài giải:
…………………………………………………………………………………………………..
…………………………………………………………………………………………………..
…………………………………………………………………………………………………..
…………………………………………………………………………………………………..
Câu 4: Điền các số tròn chục thích hợp vào chỗ chấm:
65 – 39 < ……………….< 48 + 17
Phòng Giáo dục và Đào tạo .....
Đề thi Học kì 1 - Chân trời sáng tạo
năm 2025
Bài thi môn: Toán lớp 2
Thời gian làm bài: phút
(không kể thời gian phát đề)
(Đề số 2)
I. Trắc nghiệm: (4 điểm) Khoanh tròn vào chữ cái trước kết quả đúng:
Câu 1: Số liền trước của 69 là:
A. 68 B. 60 C. 70 D. 80
Câu 2: Trên hình bên có mấy hình tứ giác?
A. 2 hình tứ giác B. 3 hình tứ giác C. 4 hình tứ giác D. 5 hình tứ giác
Câu 3: 5dm = …..cm?
A. 40cm B. 5cm C. 50cm D. 70cm
Câu 4: Điền số thích hợp vào chỗ chấm:
17 + 25 < ….. < 95 – 49
A. 42 B. 47 C. 44 D. 50
Câu 5: 1 ngày có …. giờ?
A. 24 B. 25 C. 26 D. 27
Câu 6: Mai có 16 chiếc kẹo, Mai có nhiều hơn chị Lan 5 chiếc. Hỏi chị Lan có bao nhiêu chiếc kẹo?
A. 19 B. 20 C. 21 D. 11
Câu 7: Ngày 20 tháng 11 là thứ hai. Vậy ngày 25 tháng 11 là thứ mấy?
A. Thứ tư B. Thứ năm C. Thứ sáu D. Thứ bảy
II. Tự luận (6đ)
Câu 1: (2đ) Đặt tính rồi tính:
a) 56 + 19 27 + 9
b) 96 – 58 64 – 9
Câu 2: (1,5đ) Tìm x, biết:
a) x + 25 = 50 b) x – 17 = 49 c) 51 – x = 27
Câu 3: (1,5đ) Số?
Câu 4: (1,0đ) Giải bài toán
Năm nay tuổi của ông là số tròn chục lớn nhất có hai chữ số, ông hơn bà 9 tuổi. Hỏi năm nay bà bao nhiêu tuổi?
Bài giải
…………………………………………………………………………………………………..
…………………………………………………………………………………………………..
…………………………………………………………………………………………………..
…………………………………………………………………………………………………..
Phòng Giáo dục và Đào tạo .....
Đề thi Học kì 1 - Chân trời sáng tạo
năm 2025
Bài thi môn: Toán lớp 2
Thời gian làm bài: phút
(không kể thời gian phát đề)
(Đề số 3)
Phần 1: Trắc nghiệm (3 điểm)
Khoanh tròn vào chữ cái đặt trước đáp án đúng.
Câu 1: Đáp án nào dưới đây là đúng?
A. 17 giờ tức là 7 giờ chiều C. 19 giờ tức là 9 giờ tối
B. 15 giờ tức là 5 giờ chiều D. 20 giờ tức là 8 giờ tối
Câu 2: Tích của phép nhân có hai thừa số là 2 và 5 là:
A. 7 C. 3
B. 10 D. 12
Câu 3: Đồ vật sau đây có dạng khối nào?

A. Khối lập phương C. Khối cầu
B. Khối hộp chữ nhật D. Khối trụ
Câu 4: Số 507 được đọc là:
A. Năm trăm linh bảy B. Năm không bảy
C. Năm mươi bảy D. Năm trăm không bảy
Câu 5: 1 km = … m. Số thích hợp để điền vào chỗ chấm là:
A. 1000 B. 100 C. 10 D. 1
Câu 6: Ba bạn Linh, Nga và Loan đến lớp học vẽ. Giờ bắt đầu vào lớp là 7 giờ 30 phút. Hôm đó Linh đến lúc 7 giờ 15 phút, Nga đến lúc 8 giờ và Loan đến lúc 7 giờ 30 phút. Hỏi bạn nào đến lớp sớm trước giờ vào học?
A. Bạn Linh B. Bạn Nga C. Bạn Loan
Phần 2: Tự luận (7 điểm)
Câu 1: Độ dài của đường gấp khúc GNPQ bằng bao nhiêu?
Câu 2: Hình sau đây có bao nhiêu hình tứ giác?
Câu 3: Có 16 học sinh xếp thành 2 hàng đều nhau. Hỏi mỗi hàng có mấy học sinh?
Câu 4: Bốn lớp 2A, 2B, 2C, 2D gấp hạc giấy để trang trí lớp. Tìm số hạc giấy của mỗi lớp, biết rằng:
- Số hạc giấy của lớp 2A là số tròn chục lớn nhất có hai chữ số.
- Số hạc giấy của lớp 2B nhiều hơn lớp 2A là 5 con.
- Số hạc giấy của lớp 2C là số liền trước của 100.
- Số hạc giấy của lớp 2D nhiều hơn số hạc giấy của lớp 2C là 3 con.

Phòng Giáo dục và Đào tạo .....
Đề thi Học kì 1 - Chân trời sáng tạo
năm 2025
Bài thi môn: Toán lớp 2
Thời gian làm bài: phút
(không kể thời gian phát đề)
(Đề số 4)
Phần I: Trắc nghiệm (4 điểm) Khoanh vào chữ cái đặt trước câu trả lời đúng
Câu 1: Số gồm 7 chục và 8 đơn vị là:
A. 87 B. 78 C. 88 D. 80
Câu 2: Số tròn chục lớn nhất có hai chữ số là:
A. 90 B. 98 C. 99 D. 100
Câu 3: Cho dãy số: 2; 12; 22, ...,...; 52; 62. Hai số điền vào chỗ trống trong dãy là:
A. 32:33 B. 32; 42 C. 42; 52 D. 22; 32
Câu 4: 5dm = ...cm. Số cần điền vào chỗ chấm là:
A. 5 B. 50 C. 15 D. 10
Câu 5: Nối hai đồng hồ chỉ cùng thời gian vào buổi chiều hoặc buổi tối:
Câu 6: Mai và Hằng gấp sao để trang trí bảng tin của lớp. Bạn Mai gấp được 18 ngôi sao. Bạn Hằng gấp được 19 ngôi sao. Cả hai bạn gấp được:
A. 17 ngôi sao B. 27 ngôi sao C. 37 ngôi sao D. 47 ngôi sao
Câu 7: Ngày 4 tháng 10 là ngày chủ nhật. Sinh nhật Heo Xinh vào ngày 6 tháng 10. Hỏi sinh nhật Heo xinh vào ngày thứ mấy?
A. Thứ hai B. Thứ ba C. Thứ tư D. Thứ năm
Câu 8: Ghi dấu x vào ô trống trước câu trả lời đúng:
a) Chỉ vẽ được 1 đường thẳng đi qua hai điểm phân biệt. ☐
b) Chỉ vẽ được 1 đường thẳng đi qua một điểm. ☐
c) Vẽ được một đường thẳng đi qua ba điểm không thẳng hàng. ☐
d) Ba điểm thẳng hàng thì cùng nằm trên một đường thẳng. ☐
Phần II: TỰ LUẬN (6 điểm)
Bài 1: Đặt tính rồi tính:
|
a) 52 + 29 ......................... ......................... ......................... |
b) 29 + 25 ......................... ......................... ......................... |
c) 89 – 34 ......................... ......................... ......................... |
d) 90 – 36 ......................... ......................... ......................... |
Bài 2: Sắp xếp các số 58; 99; 40; 19; 84 theo thứ tự từ bé đến lớn.
………………………………………………………………………………………………….
Bài 3: Tháng 9, bạn Nhi giành được 56 cái sticker thi đua. Tháng 10, bạn Nhi giành được ít hơn tháng 9 là 8 cái sticker. Hỏi tháng 10 bạn Nhi giành được bao nhiều cái sticker?
………………………………………………………………………………………………….
………………………………………………………………………………………………….
………………………………………………………………………………………………….
………………………………………………………………………………………………….
………………………………………………………………………………………………….
Bài 4: a) Đo rồi viết vào chỗ chấm.

Đường gấp khúc ABCD gồm ..... đoạn thẳng.
Đoạn thẳng AB dài ........ Đoạn thẳng BC dài .........
Đoạn thẳng CD dài .........
b) Tính độ dài đường gấp khúc ABCD.
.......................................................................................
Phòng Giáo dục và Đào tạo .....
Đề thi Học kì 1 - Chân trời sáng tạo
năm 2025
Bài thi môn: Toán lớp 2
Thời gian làm bài: phút
(không kể thời gian phát đề)
(Đề số 5)
I. Trắc nghiệm (4 điểm) Khoanh vào chữ đặt trước câu trả lời đúng
Câu 1: Số đứng liền sau số 84 là:
A. 88 B. 85 C. 86 D. 83
Câu 2: 39 + 7 = ?
A. 47 B. 46 C. 45 D. 48
Câu 3: Tính hiệu, biết số bị trừ là 41 và số trừ là 5
A. 34 B. 33 C. 35 D. 36
Câu 4: Các số 28, 36, 19, 54, 37 được viết theo thứ tự từ lớn đến bé là:
A. 36, 54, 19, 37, 28 B. 54, 37, 36, 19, 28
C. 54, 36, 28, 19, 37 D. 54, 37, 36, 28, 19
Câu 5: An có 22 quyển truyện tranh. Bình có ít hơn An 7 quyển. Hỏi Bình có bao nhiêu quyển truyện tranh ?
A. 16 B. 17 C. 15 D. 14
Câu 6: Thứ ba tuần này là ngày 18 tháng 8. Thứ ba tuần sau là ngày gì ?
A. Ngày 25 tháng 8 B. Ngày 26 tháng 8
C. Ngày 11 tháng 8 D. Ngày 10 tháng 8
Câu 7: Hình vẽ bên có mấy hình tứ giác ?

A. 3 B. 4 C. 5 D. 6
Câu 8: Số thích hợp điền vào chỗ chấm: 53cm – 4dm = ….. cm
A. 49 B. 50 C. 13 D. 19
II. Tự luận (6 điểm)
Câu 1: Đặt tính rồi tính (2 điểm)
36 + 43 88 – 65 27 + 15 80 – 46
…………………………………………………………………………………………………..
…………………………………………………………………………………………………..
…………………………………………………………………………………………………..
Câu 2: Tìm x, biết: (1,5 điểm)
x + 19 = 72 x – 37 = 28 100 – x = 45
…………………………………………………………………………………………………..
…………………………………………………………………………………………………..
…………………………………………………………………………………………………..
Câu 3: (1,5 điểm) Con bò cân nặng 80 ki – lô – gam. Con heo nhẹ hơn con bò 21 ki – lô – gam. Hỏi con heo cân nặng bao nhiêu ki – lô – gam.
Bài giải:
…………………………………………………………………………………………………..
…………………………………………………………………………………………………..
…………………………………………………………………………………………………..
…………………………………………………………………………………………………..
Câu 4: (1 điểm) Tìm một số biết rằng lấy số đó cộng với 32 thì được 58?
Bài giải:
…………………………………………………………………………………………………..
…………………………………………………………………………………………………..
…………………………………………………………………………………………………..
…………………………………………………………………………………………………..

Phòng Giáo dục và Đào tạo .....
Đề thi Học kì 1 - Chân trời sáng tạo
năm 2025
Bài thi môn: Toán lớp 2
Thời gian làm bài: phút
(không kể thời gian phát đề)
(Đề số 6)
Phần trắc nghiệm. (4 điểm) Khoanh tròn vào chữ cái đứng trước câu trả lời đúng
Câu 1: Số liền trước của 99 là:
A. 100 B. 99 C. 98 D. 97
Câu 2: Khoảng thời gian nào dài nhất ?
A. 1 tuần lễ B. 1 ngày C. 1 giờ D. 1 tháng
Câu 3: Số cần điền vào ô trống là:
A. 84 B. 48 C. 21 D. 98
Câu 4: Biết 75 - ☐ = 70 + 5. Số điền vào ô trống là:
A. 5 B. 0 C. 7 D. 10
Câu 5: Tính kết quả 72 – 36 + 24 = ?
A. 16 B. 26 C. 50 D. 60
Câu 6: Mảnh vải xanh dài 75 dm. Mảnh vải đỏ dài hơn mảnh vải xanh 17 dm. Hỏi mảnh vải đỏ dài bao nhiêu đề - xi – mét?
A. 82 dm B. 92 dm C. 93 dm D. 58 dm
Câu 7: Hình vẽ bên có

A. 3 hình tam giác B. 4 hình tam giác C. 5 hình tam giác D. 6 hình tam giác
II. Phần tự luận (6 điểm)
Câu 1: (2 điểm) Đặt tính rồi tính:
82 – 8 65 – 16 58 + 37 65 + 28
Câu 2: (1 điểm) Tìm x:
x + 25 = 37 58 – x = 29
…………………………………………………………………………………………………..
…………………………………………………………………………………………………..
…………………………………………………………………………………………………..
Câu 3: (2 điểm) Một cửa hàng có 98 chiếc xe đạp và xe máy, trong đó có 29 chiếc xe đạp. Hỏi cửa hàng có bao nhiêu chiếc xe máy?
Bài giải:
…………………………………………………………………………………………………..
…………………………………………………………………………………………………..
…………………………………………………………………………………………………..
…………………………………………………………………………………………………..
Câu 4: (1 điểm) Tìm X là số tròn chục, biết: 53 – 18 < X < 38 + 27
Các giá trị của X là:
…………………………………………………………………………………………………..
…………………………………………………………………………………………………..
…………………………………………………………………………………………………..
Phòng Giáo dục và Đào tạo .....
Đề thi Học kì 1 - Chân trời sáng tạo
năm 2025
Bài thi môn: Toán lớp 2
Thời gian làm bài: phút
(không kể thời gian phát đề)
(Đề số 7)
Phần 1: Trắc nghiệm ( 3 điểm)
Khoanh tròn vào chữ cái đặt trước đáp án đúng.
Câu 1: Lúc 8 giờ có:
A. Kim giờ chỉ vào số 8, kim phút chỉ vào số 12
B. Kim giờ chỉ vào số 12, kim phút chỉ vào số 8
C. Kim giờ chỉ vào số 8, kim phút chỉ vào số 3
D. Kim giờ chỉ vào số 8, kim phút chỉ vào số 6
Câu 2: Thương của phép chia có số bị chia bằng 12, số chia bằng 2 là:
A. 10 C. 6
B. 8 D. 2
Câu 3: Chọn dấu thích hợp để điền vào chỗ chấm: 560 …. 578.
A. < B. > C. =
Câu 4: Phép nhân nào dưới đây ứng với tổng 2 + 2 + 2 + 2 + 2?
A. 2 × 5 B. 5 × 2
C. 2 × 2 D. 2 × 4
Câu 5: Kết quả của phép tính 9kg + 8kg – 3kg là:
A. 14kg B. 15kg C. 13kg D. 16kg
Câu 6: Phép nhân 2 × 3 = 6 có các thừa số là:
A. 2 và 3 B. 3 và 6 C. 2 và 6 D. 2
Phần 2: Tự luận (7 điểm)
Câu 1: Đặt tính rồi tính:
a) 345 + 230 b) 540 – 210 c) 290 - 45
Câu 2: Độ dài của đường gấp khúc GNPQ bằng bao nhiêu?

Câu 3: Nhà bác Hùng thu hoạch được 259kg mận. Nhà bác Long thu hoạch được nhiều hơn nhà bác Hùng 56kg. Hỏi nhà bác Long thu hoạch được bao nhiêu ki-lô-gam mận?
Câu 4: Mỗi hộp bánh có 5 chiếc bánh. Hỏi 4 hộp bánh như thế có bao nhiêu chiếc?
Câu 5: Hai lớp 2A và 2B quyên góp được tất cả bao nhiêu quyển sách, biết rằng: Số sách của lớp 2A là số tròn chục có ba chữ số, có số trăm và số chục đều là 1. Số sách của lớp 2B nhiều hơn số sách của lớp 2A là 20 quyển.
................................
................................
................................
Trên đây tóm tắt một số nội dung miễn phí trong bộ Đề thi Toán lớp 2 năm 2026 mới nhất, để mua tài liệu trả phí đầy đủ, Thầy/Cô vui lòng xem thử:
Đã có app VietJack trên điện thoại, giải bài tập SGK, SBT Soạn văn, Văn mẫu, Thi online, Bài giảng....miễn phí. Tải ngay ứng dụng trên Android và iOS.
Theo dõi chúng tôi miễn phí trên mạng xã hội facebook và youtube:Bộ đề thi năm 2025 các lớp các môn học được Giáo viên nhiều năm kinh nghiệm tổng hợp và biên soạn theo Thông tư mới nhất của Bộ Giáo dục và Đào tạo, được chọn lọc từ đề thi của các trường trên cả nước.
Nếu thấy hay, hãy động viên và chia sẻ nhé! Các bình luận không phù hợp với nội quy bình luận trang web sẽ bị cấm bình luận vĩnh viễn.
- Đề thi lớp 1 (các môn học)
- Đề thi lớp 2 (các môn học)
- Đề thi lớp 3 (các môn học)
- Đề thi lớp 4 (các môn học)
- Đề thi lớp 5 (các môn học)
- Đề thi lớp 6 (các môn học)
- Đề thi lớp 7 (các môn học)
- Đề thi lớp 8 (các môn học)
- Đề thi lớp 9 (các môn học)
- Đề thi lớp 10 (các môn học)
- Đề thi lớp 11 (các môn học)
- Đề thi lớp 12 (các môn học)
- Giáo án lớp 1 (các môn học)
- Giáo án lớp 2 (các môn học)
- Giáo án lớp 3 (các môn học)
- Giáo án lớp 4 (các môn học)
- Giáo án lớp 5 (các môn học)
- Giáo án lớp 6 (các môn học)
- Giáo án lớp 7 (các môn học)
- Giáo án lớp 8 (các môn học)
- Giáo án lớp 9 (các môn học)
- Giáo án lớp 10 (các môn học)
- Giáo án lớp 11 (các môn học)
- Giáo án lớp 12 (các môn học)


Giải bài tập SGK & SBT
Tài liệu giáo viên
Sách
Khóa học
Thi online
Hỏi đáp

