Đề thi HSG Tiếng Trung Quốc Quốc gia 2025-2026 có lời giải (ngày 1)
Ngày 19/01/2026, Bộ Giáo dục và Đào tạo công bố đề và đáp án môn Tiếng Trung Quốc trong kỳ thi chọn học sinh giỏi quốc gia THPT năm học 2025-2026. Dưới đây là bài viết trình bày Đề thi Học sinh giỏi Quốc gia môn Tiếng Trung Quốc năm 2025 ngày 1 có đáp án, giúp học sinh có thêm tài liệu ôn thi HSG Quốc gia.
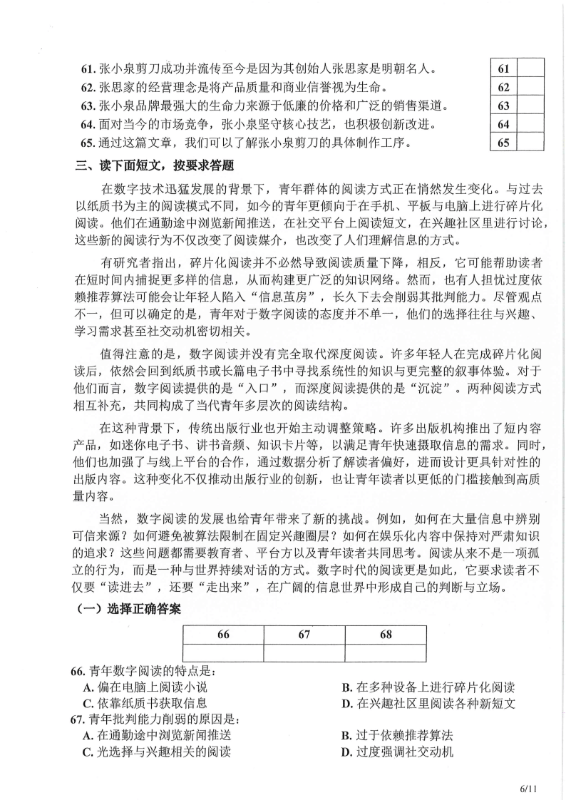
Đề thi HSG Tiếng Trung Quốc Quốc gia 2025-2026 có lời giải (ngày 1)
Nguồn lời giải: Bộ Giáo dục và Đào tạo
Xem thêm đề thi Học sinh giỏi Quốc gia năm 2025-2026 các môn học khác:
Đề thi HSG Quốc gia Vật Lí năm 2025-2026 có lời giải (ngày 1)
Đề thi HSG Quốc gia Vật Lí năm 2025-2026 có lời giải (ngày 2)
Đề thi HSG Quốc gia Hóa học năm 2025-2026 có lời giải (ngày 1)
Đề thi HSG Quốc gia Hóa học năm 2025-2026 có lời giải (ngày 2)
Đề thi HSG Quốc gia Sinh học năm 2025-2026 có lời giải (ngày 1)
Đề thi HSG Quốc gia Sinh học năm 2025-2026 có lời giải (ngày 2)
Đề thi HSG Quốc gia Tin học năm 2025-2026 có lời giải (ngày 1)
Đề thi HSG Quốc gia Tin học năm 2025-2026 có lời giải (ngày 2)
Đề thi HSG Quốc gia Ngữ văn năm 2025-2026 có lời giải (ngày 1)
Đề thi HSG Quốc gia Lịch sử năm 2025-2026 có lời giải (ngày 1)
Đề thi HSG Quốc gia Địa lí năm 2025-2026 có lời giải (ngày 1)
Đề thi HSG Quốc gia Tiếng Anh năm 2025-2026 có lời giải (ngày 1)
Đề thi HSG Quốc gia Tiếng Nga năm 2025-2026 có lời giải (ngày 1)
Đề thi HSG Quốc gia Tiếng Pháp năm 2025-2026 có lời giải (ngày 1)
Đề thi HSG Quốc gia Tiếng Nhật năm 2025-2026 có lời giải (ngày 1)
Xem thêm đề thi lớp 12 các môn học có đáp án hay khác:
Đề ôn thi Tốt nghiệp (các môn học), ĐGNL, ĐGTD các trường có đáp án hay khác:
Tài liệu giáo án lớp 12 các môn học chuẩn khác:
Đã có app VietJack trên điện thoại, giải bài tập SGK, SBT Soạn văn, Văn mẫu, Thi online, Bài giảng....miễn phí. Tải ngay ứng dụng trên Android và iOS.
Theo dõi chúng tôi miễn phí trên mạng xã hội facebook và youtube:Nếu thấy hay, hãy động viên và chia sẻ nhé! Các bình luận không phù hợp với nội quy bình luận trang web sẽ bị cấm bình luận vĩnh viễn.
- Đề thi lớp 1 (các môn học)
- Đề thi lớp 2 (các môn học)
- Đề thi lớp 3 (các môn học)
- Đề thi lớp 4 (các môn học)
- Đề thi lớp 5 (các môn học)
- Đề thi lớp 6 (các môn học)
- Đề thi lớp 7 (các môn học)
- Đề thi lớp 8 (các môn học)
- Đề thi lớp 9 (các môn học)
- Đề thi lớp 10 (các môn học)
- Đề thi lớp 11 (các môn học)
- Đề thi lớp 12 (các môn học)
- Giáo án lớp 1 (các môn học)
- Giáo án lớp 2 (các môn học)
- Giáo án lớp 3 (các môn học)
- Giáo án lớp 4 (các môn học)
- Giáo án lớp 5 (các môn học)
- Giáo án lớp 6 (các môn học)
- Giáo án lớp 7 (các môn học)
- Giáo án lớp 8 (các môn học)
- Giáo án lớp 9 (các môn học)
- Giáo án lớp 10 (các môn học)
- Giáo án lớp 11 (các môn học)
- Giáo án lớp 12 (các môn học)


Giải bài tập SGK & SBT
Tài liệu giáo viên
Sách
Khóa học
Thi online
Hỏi đáp

